保险资讯
保险知识
保险产品
专业建议
首页
保险知识
正文
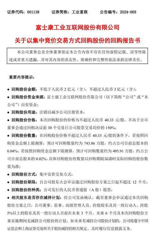
收购诺思
facai888
保险知识
2024-09-30
166
0
收购诺思
诺思格 招股说明书
诺思格ipo
诺思格招股书
诺思格股票代码
推测问题
推测问题
回购股份有什么限制?
如何评估回购价格?
回购后对股东影响?